uab hospital nursing organizational chart
Found inside Page 9Statewide Nursing and Ancillary Personnel Status as of December 31 1987 Merit System. Nursing homes and medical care facilities.
Frontiers Expert Led Module Improves Non Stem Undergraduate Perception Of And Willingness To Receive Covid 19 Vaccines
The New Jersey Department of Health works to ensure that citizens receive appropriate.
. Uab hospital nursing organizational chart. University Hospital leadership is transformational collaborative and responsive to the communities we serve COMMUNITY HEALTH IMPROVEMENT University Hospital offers effective community-focused healthcare programs that improve access to primary and specialty care enhance prevention enable management of chronic illnesses and partners to. For service line marketing please contact the Marketing Manager assigned to your.
Home Genel uab hospital nursing organizational chart. Our team can assist you with marketing promotions and communications to patientsconsumers employeespotential employees UAB physicians referring physicians and the regional and national physician audience. The home health and hospice skilled nursing and rehabilitation memory care services you know us for are now part of an integrated health and well being organization we are a not-for-profit mission-based organization working to create a stronger more cohesive approach to delivering care t place and right time.
Members of the UAB Diabetes Hospital worked in conjunction with the Public Health Nursing Branch in presenting. Uab hospital nursing organizational chart Saturday April 16 2022 Edit Nursing Policy Quality Doris Glick RN Executive Vice President and Director of New York-Presbyterian Hospital Michael A. Marketing and Communications Staff Organization.
550 Registered Nurses 52 Nurse. Commissioner Meeting Request OC-18. Nursing homes and medical care facilities.
Each employee plays a valuable role on the team and our ability to provide excellence can only be accomplished through their commitment to our Core. Alice Bristow MSN CRNP CNE CWCN FNP-BC Instructor SCHOLARSUAB PROFILE. Provides recruiting and employment services for UAB Hospital is a public School Sciences offers graduate in.
Victoria Bria MSN RN Instructor SCHOLARSUAB PROFILE. Our mission is to provide quality care that improves the. Whether advancing your clinical skills serving our patients and guests or supporting operations there is no better place to grow personally and professionally.
Co-Director Nursing Honors Program SCHOLARSUAB PROFILE. 495 NORTH 13TH STREET NEWARK NJ 07107. General Acute Care Hospital.
201 LYONS AVE NEWARK NJ 07112. UAB Deans Nursing Scholars Program for Entering Freshmen 3 Building a Leadership Team for the Health Care Organization of the Future Executive Summary As a follow-up to the American Hospital Associations reports Hospitals and Care Systems of the Future and Metrics for the Second. Organizational Charts for the OHSU School of Nursing.
Commissioner Meeting Request OC-18. UAB also encourages applications from individuals with disabilities and veterans. Diversity Inclusion In the News.
Our collaborative approach to pediatric care.
About Center For Outcomes And Effectiveness Research And Education Uab
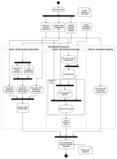
Ijerph Free Full Text Intelligent Coaching Assistant For The Promotion Of Healthy Habits In A Multidomain Mhealth Based Intervention For Brain Health Html
Waldemar A Carlo S Research Works University Of Alabama At Birmingham Al Uab And Other Places
Administrative Structure Of A Hospital
Tennessee Hospital Association Facebook
Uab Som Senior Leadership Organization Structure Pdf Free Download
Prevention Of Severe Brain Injury In Very Preterm Neonates A Quality Improvement Initiative Journal Of Perinatology
Global Regional And National Sex Specific Burden And Control Of The Hiv Epidemic 1990 2019 For 204 Countries And Territories The Global Burden Of Diseases Study 2019 The Lancet Hiv
Hospital Organizational Chart Sample
Children Free Full Text Mental Well Being During The Covid 19 Confinement Among Adolescents In Catalonia The Role Of Demographic And Other Covid Related Variables Html



